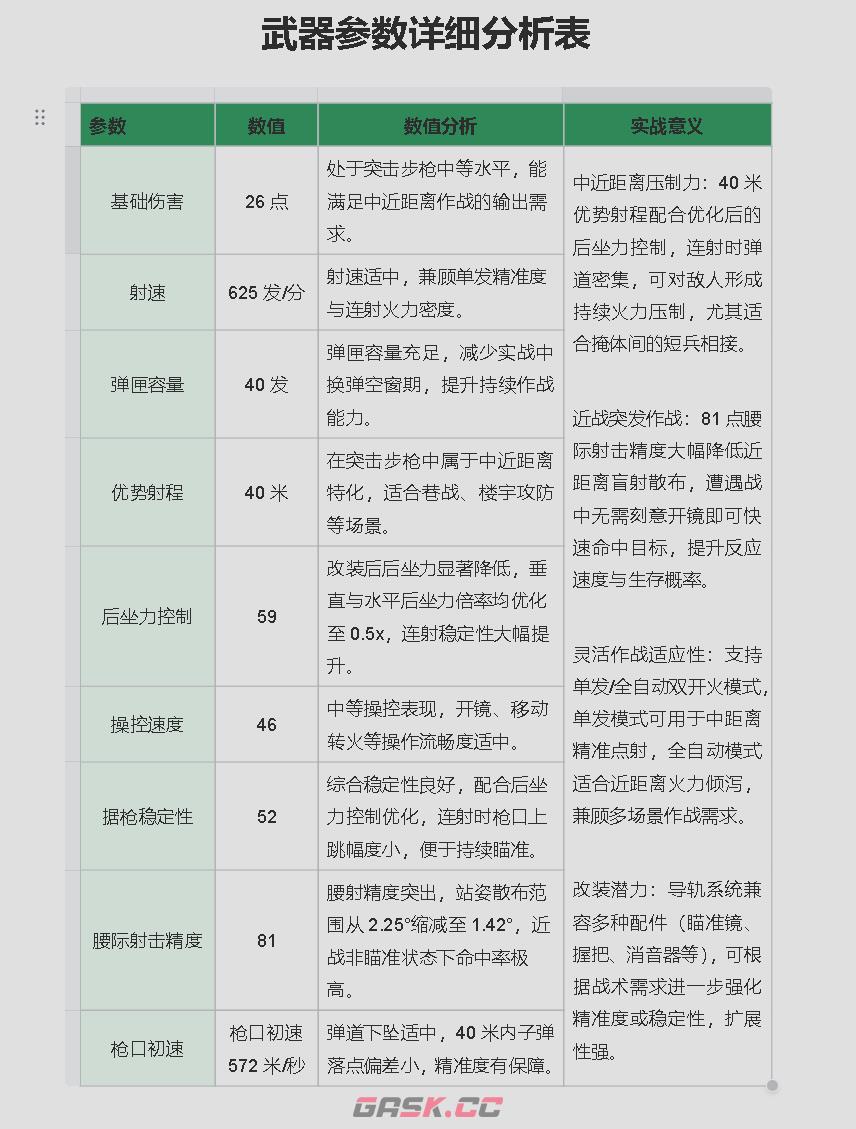
三角洲行动MK47怎么改,改装版MK47突击步枪改装后在腰际射击精度与后坐力控制上表现突出,实现了“近战盲射稳、中距连射准”的双重特性。40发弹匣容量保障了火力持续性,双开火模式提升了战术灵活性,适合作为承担突进、巷战压制或快速支援等角色。
一、MK47突击步枪基础介绍
外观方面:
这把改装版MK47突击步枪整体呈深黑色,枪身结构紧凑且充满机械感。枪身上部配备了皮卡汀尼导轨,安装有瞄准镜和战术设备,枪管前端有消音器,前握把和枪托设计符合人体工学。枪身侧面分布着多个导轨和贴片配件,弹匣为弧形设计,整体线条硬朗,充满战术风格,改装细节丰富。
内含配件:
AR重塔握把、平衡握把底座、MK47麈战枪管、DTK制退器、UR特种战术枪托、X25U斜侧战斗握把、KC猎犬护木片、狂蜂护木片*2、AKM延长匣40发、郊狼中间威力口径快拔套(黑)、多用途战术增高架、PEQ-2红色激光镭指、Osight微型瞄准镜。
武器代码:
MK47突击步枪-全面战场-6HJUDMG040LEV0VVA1O2K
武器数据:
后坐力与腰射:
改装后武器在近战腰**准度和全模式后坐力控制上均有质的飞跃,兼顾了近距离突发作战与中距离连射稳定性,综合作战适应性显著增强。
1、适合玩家:
中近距离战术玩家:擅长巷战、室内攻防等场景,注重利用地形快速突进或卡点压制的玩家。
新手/进阶过渡用户:后坐力控制优异,操作门槛较低,新手易上手熟悉弹道;进阶玩家可通过配件搭配进一步挖掘其战术价值。
均衡型打法使用者:既需要近距离爆发火力,又需兼顾中距离精准输出的玩家,能通过单/全自动切换灵活应对不同交战距离。
2、不适合玩家:
远距离精准射击偏好者:优势射程40米,超出该范围后子弹伤害衰减明显,弹道下坠加剧,难以与狙击步枪或长射程突击步枪(如M16A4)抗衡,无法满足远距离精准点射需求。
极致机动流玩家:操控速度46,在突击步枪中属于中等水平,开镜速度、跑射切换等机动性表现一般,对于追求“快速冲脸、瞬时秒杀”的纯近战突击玩法而言,灵活性略逊于冲锋枪或高机动步枪。
依赖全自动连射压制的重型火力玩家:射速625发/分,在突击步枪中偏慢,虽然改装后后坐力控制优异,但纯火力倾泻能力不及高射速枪械(如M4A1),难以通过“弹幕压制”覆盖大范围区域敌人。
武器代码:MK47突击步枪-全面战场-6HJUDMG040LEV0VVA1O2K
以上就是GASK网友整理带来的三角洲行动MK47怎么改,MK47改装推荐,更多相关游戏攻略,请关注Gask游戏攻略!
本文内容来源于互联网,如有侵权请联系删除。

















